首页
产业研究
+
研究报告
白皮书
产业图谱
产业规划
+
产业规划
乡村振兴
智能制造
文化旅游
现代服务业
城市更新
园区规划
+
园区规划
开发区规划
产业地产
特色小镇
田园综合体
十五五规划
+
政府“十五五”规划服务
产业“十五五”规划服务
企业“十五五”规划服务
区域“十五五”规划服务
产业招商
+
招商策划
项目包装
产业大数据
企业选址
招商培训
招商代理
产业资本
+
商业计划书
可行性研究报告
IPO咨询
信用评级
产业基金
园区运营
+
园区运营
园区策划
园区共建
关于我们
+
研究院介绍
发展历程
机构设置
管理团队
资源与优势
主要研究领域
服务内容与模式
人才招聘
联系我们
010-59473455 18146563558
NEWS
产业政策
2026低空经济细分领域头部企业名单
发布时间:2026-04-29
浏览量:1
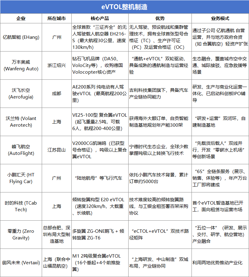
图一:低空经济细分领域(eVTOL整机制造)头部企业
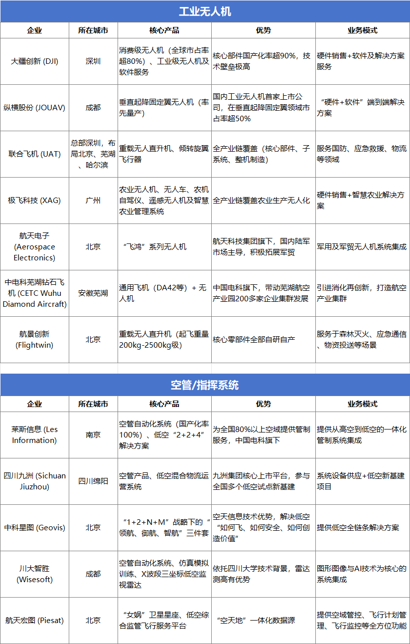
图二:低空经济细分领域(工业无人机、空管/指挥系统)头部企业
图三:低空经济细分领域(低空运营服务、核心零部件/材料)头部企业
上一篇:2026产投融合新模式:城投赋能地方产业升级的关键抓手
下一篇:破解债务困局:以产业转型缓释地方国企偿债压力
2026-04-29
2026产投融合新模式:城投赋能地方产业升级的关键抓手
随着隐性债务化解进入深水区、土地市场持续承压,以及传统基建边际效益递减,城投公司“只修路、不养车”的传统模式已难以为继。
2026-04-29
2026低空经济细分领域头部企业名单
2026低空经济细分领域头部企业名单
2026-04-28
破解债务困局:以产业转型缓释地方国企偿债压力
近年来,地方国有企业债务问题持续成为宏观经济与区域金融稳定的核心关切。
2026-04-28
2025中国机器人整机制造商T0P50名单
2025中国机器人整机制造商T0P50名单