
2026年是“十五五”开局之年,也是我国实现碳达峰目标的决胜期。随着国家发改委明确2026年全面实施碳排放总量和强度双控,零碳园区与零碳工厂建设正式从地方探索上升为国家战略。近期,五部门联合印发《关于开展零碳工厂建设工作的指导意见》,国家能源局亦明确“十五五”期间建成一批零碳园区。本文将系统梳理最新政策动态与分析,为零碳建设提供可落地的实施路径。
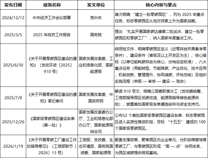
一、国家层面相关政策

二、地方层面相关政策

多地将零碳园区建设及双碳工作纳入2025年《政府工作报告》,如:广西壮族自治区、云南省、福建省等。多地陆续出台财政补贴、土地优惠等政策,推动园区低碳转型及零碳发展。
(三)相关补贴政策汇总
目前,全国已有29个省份、152个地市出台了相关补贴政策,补贴金额从数万元到两百万元不等,为企业和相关机构提供了强有力的政策支持。其中,江苏、山东、广东、河北、山西、辽宁、江西、湖南、陕西、四川、内蒙古等地的补贴政策文件数量较多,政策力度较大。





三、2026年零碳园区申报核心门槛与必备资料清单
(一)申报基础门槛
从全国政策实践来看,2026年零碳园区申报至少需满足4项核心基础条件:
1.主体合规:申报主体原则上应为省级及以上经济技术开发区、高新技术产业开发区等各类开发区,或具备明确四至边界、独立管理主体的专业化产业园区。
2.碳数据基础完备:已建立完整的能源消耗统计与碳排放核算管理体系,能够提供近1-2年完整的园区碳排放清单与相关支撑数据。
3.减排路径清晰可落地:结合园区产业结构、能源资源禀赋,具备明确可量化的碳减排路径与实施计划,减排潜力可落地、可考核。
4.合规记录良好:园区及入驻重点企业近三年未发生重大安全生产事故、重大环境污染事件,无相关重大违法违规记录。
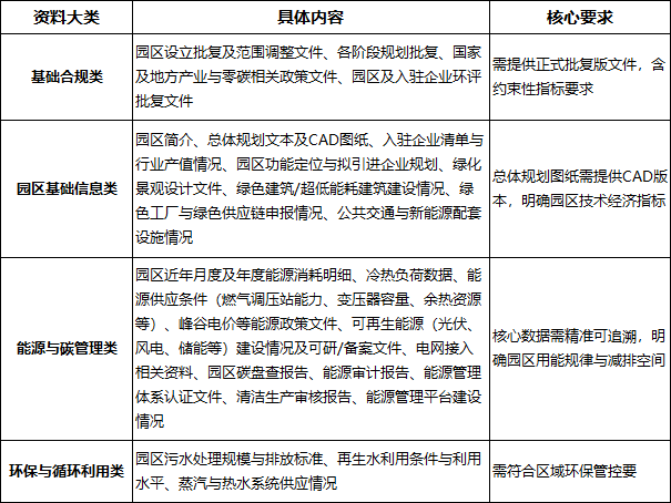
(二)申报必备资料清单
结合各省零碳园区申报要求,系统性汇总项目申报与规划所需核心资料如下:

四、零碳园区申报全流程实操拆解
零碳园区申报全流程可分为三大核心阶段,其中申报前筹备是决定申报成败的关键环节:
1.申报前筹备阶段(核心环节)本阶段需完成三项核心工作,筑牢申报基础:
全口径碳盘查与碳监测体系搭建:采用GHGProtocol核算标准,全面核算园区范围一(直接排放)、范围二(外购能源间接排放)、范围三(上下游价值链排放)的碳排放情况,建立完整的园区碳排放清单,精准识别高排放环节与减排空间;同步搭建园区碳排放智能监测体系,安装智能电表、气表、热表等终端设备,建立统一的数据采集与管理平台,确保碳数据可追溯、可核查。
园区能源资源全维度评估:一是全面摸排园区电网接入条件,包括各电压等级线路、变电站、开闭所等设施情况,可接入新能源的站点资源与接入方案;二是梳理园区内可开发的风电、光伏、储能等可再生能源资源,明确可开发规模与建设条件;三是精准测算园区历史负荷数据与未来新增负荷规划,掌握园区用能规律与需求缺口。
编制高质量顶层设计方案:结合园区产业特点与资源禀赋,明确零碳园区建设的总体目标、实施路径、技术组合、重点项目、投资计划与保障机制,确保方案可落地、可考核、可验收。
2.正式申报评审阶段
目前国内零碳园区申报普遍采用省级初审推荐+国家复核评审的机制:申报主体按要求编制完成申报材料后,向省级发改、工信、能源、生态环境等主管部门提交申报申请,通过省级初审与推荐后,进入国家层面的专家评审与复核环节。
3.授牌与建设实施阶段
通过评审的园区,将获得相关授牌,进入正式建设实施阶段。建设过程需严格遵循规划引领、分步实施、动态评估、持续优化的原则,按计划推进各项建设任务,定期开展建设成效评估,及时优化调整实施路径,确保零碳建设目标落地。
五、零碳园区建设核心内容框架零碳园区建设不是单一技术的堆砌,而是一项覆盖能源、产业、建筑、管理、运营的系统工程,核心可概括为“五位一体”的建设框架:
