
脑机接口(BCI)作为不依赖外周神经肌肉的人机直接通信技术,是新质生产力重要载体,正从临床试点迈向规模化商用,开启人机交互新纪元。
技术路线呈现“三轨并行”格局:侵入式以高精度适配重度医疗需求,半侵入式平衡安全与性能,非侵入式凭借低成本推动消费级渗透。当前技术向微创化、无线化、AI赋能演进,多模态信号融合与深度学习解码大幅提升交互效率。
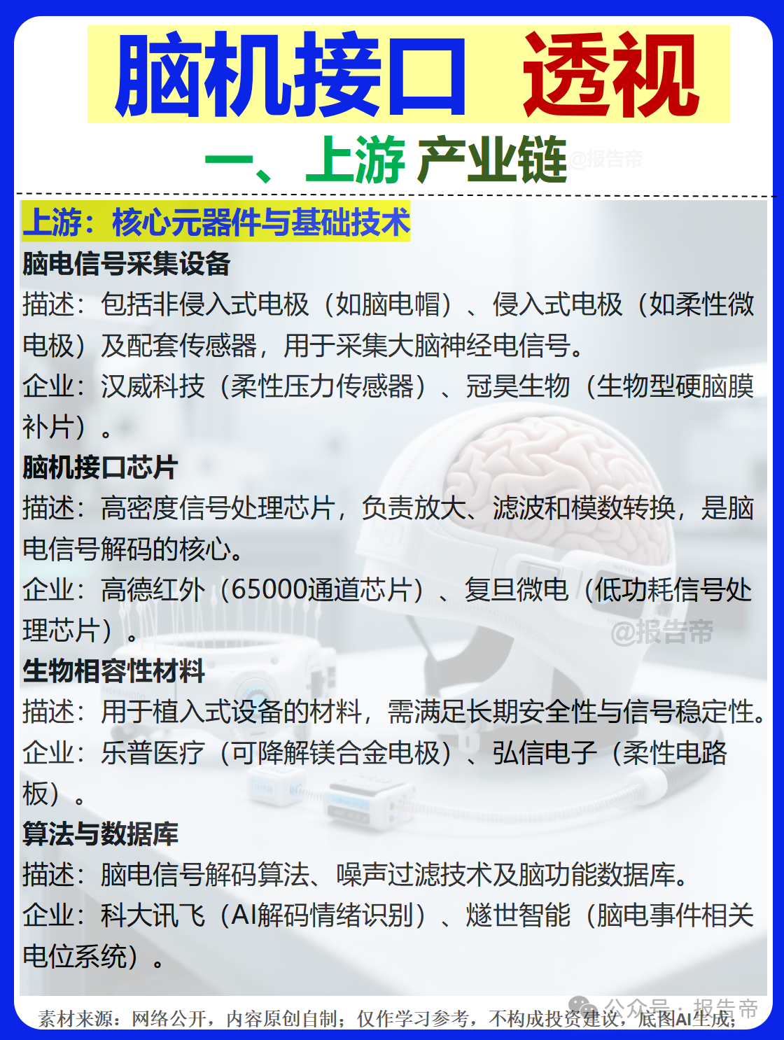
产业链呈金字塔结构:上游电极、神经芯片、生物相容性材料构成高壁垒基石;中游信号处理与解码算法是核心竞争力;下游医疗康复率先落地,涵盖运动功能重建、神经调控等场景,消费电子(VR/AR、智能座舱)成为未来最大增量。
市场增长潜力强劲,中国2024年市场规模32亿元,2030年将超120亿元,年复合增速约20%;全球市场预计2030年达100-300亿美元。应用遵循“医疗康复→专业增强→大众消费”演进路径。
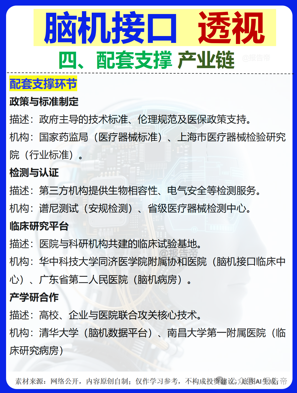
政策层面,中国将BCI纳入“十五五”未来产业,明确2027年突破关键技术、2030年形成产业体系的目标;全球多国加速审批与研发。当前核心挑战集中在信号精度、生物相容性、成本控制及伦理隐私,突破关键在于技术创新、政策支持与产学研协同。
未来五年是BCI产业黄金期,医疗刚需与消费渗透双轮驱动,将重构多个行业价值逻辑,成为新的经济增长点。










