与已经形成一定规模的新兴支柱产业不同,未来产业代表着技术和产业发展的最前沿方向。它们大多处于技术孕育期或产业化初期,但蕴含着颠覆现在、塑造未来的潜力。“十五五”时期对其进行前瞻性布局,旨在为2035年乃至更长远的发展抢占战略制高点。本章将探讨量子科技、生物制造、氢能和核聚变能、脑机接口、具身智能及下一代通信等关键领域。
一、量子科技
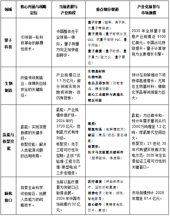
量子科技利用量子力学原理进行信息处理、传输和测量,主要分为量子计算、量子通信和量子测量三大领域。
表1.1 量子科技三大领域概况

其战略定位是引领新一轮科技革命和产业变革的颠覆性技术,对国家信息安全、计算能力和精密测量能力具有战略意义。
目前,全球量子信息产业仍处于产业化导入期,但增长预期显著。2024年产业规模约为80亿美元,预计到2035年可能达到近万亿美元。
量子通信是目前最为成熟的领域。我国通过“墨子号”卫星和“京沪干线”等项目,在天地一体化量子保密通信网络构建上处于国际前列。据预测,“十五五”期间国家量子通信骨干网络有望进一步扩展,带动相关设备市场需求增长。
量子测量在原子钟、重力仪等领域已取得突破,部分样机开始试点,预计将从2026年左右进入批量采购阶段,服务于地质勘探、电网监测等工业领域。
量子计算是公认潜力最大但挑战也最大的领域。我国在超导和光量子两条技术路线上均开发了达到国际先进水平的原型机。尽管实现通用的容错量子计算机尚需时日,但解决特定优化问题的专用量子计算机预计在2027年前后实现性能突破,并逐步在材料模拟、药物研发等领域探索应用。
二、生物制造
生物制造是利用合成生物学、基因工程等现代生物技术,以生物体(如微生物细胞工厂)为生产媒介,实现化学品、药品、新材料、能源等物质的高效、绿色、可持续生产。
图2.1生物制造技术赋能各行业转型

我国生物制造产业已具备相当基础,总规模约1.1万亿元,生物发酵产品产量占全球70%以上,在透明质酸、聚乳酸等细分领域达到国际先进水平。据测算,中国生物制造市场规模未来几年将保持高速增长,2033年市场将达到近2万亿元。然而,产业整体仍存在“大而不强”的问题。核心产业增加值占工业增加值比重仅为2.4%,低于主要发达国家;高端工业菌种、精密生物反应器等核心
技术与装备仍依赖进口。未来发展的关键,在于突破这些底层技术瓶颈,推动生物制造在化工、材料、能源等更多领域实现对传统化石原料路线的替代,提升产业链的自主性与安全性。
图1.2各地区生物制造核心产业增加值占工业增加值比重对比

三、氢能和核聚变能
氢能是一种清洁、高效的二次能源载体,产业链涵盖“制-储-运-加-用”全环节。核聚变能被誉为“人造太阳”,旨在模拟太阳发光发热的核聚变反应,核心是在人工控制下实现氢同位素聚变反应,释放清洁、无限的能量,其产业发展已跨越科学验证阶段,进入工程可行性攻坚期。“十五五”规划将氢能与核聚变并列,体现了从近期替代到长远终极解决方案的能源技术布局思路。
氢能作为清洁的二次能源,产业链涵盖制、储、运、加、用各环节。我国氢能市场规模增长迅速,2024年已达到3720亿元。当前的主要挑战在于能源结构,全国氢气产量中约62%来自煤制氢(灰氢),而通过可再生能源电解水生产的“绿氢”占比不足1%。未来的产业化核心在于降低绿氢成本,并拓展在交通、钢铁、化工等领域的规模化应用,使其真正成为深度脱碳的有效工具。
可控核聚变致力于模拟太阳的核聚变反应,被视为有望彻底解决人类能源问题的远期方向。全球研发以托卡马克装置为主流路线,我国遵循“实验堆-工程示范堆-原型电站”的“三步走”战略。全超导托卡马克装置EAST已实现1亿摄氏度千秒级等离子体运行,工程试验堆CFETR计划于2035年建成。根据国际业界预测,2030-2035年是验证聚变发电工程可行性的关键窗口期。尽管面临等离子体稳态控制、抗辐照材料等巨大挑战,但其“资源无限、清洁安全”的前景,正吸引全球持续投入。
图3.1中国磁约束聚变发展路线图

四、脑机接口
脑机接口是在人脑与计算机或其他电子设备之间建立的直接信息交换通道,技术流程包括神经信号采集、信号处理与特征提取、解码与机器学习、反馈与控制四步。
目前,产业商业化以医疗康复为首要突破口。非侵入式设备(如脑电帽)因安全性高,已在自闭症干预、抑郁症辅助诊疗等场景率先应用;侵入式设备虽需手术植入,但信号质量更高,国内已有产品作为医疗器械进入临床试验,用于帮助脊髓损伤患者重建运动功能。从市场规模看,2024年约为32亿元,预计将在特定医疗需求的驱动下稳步增长。远期来看,该技术对人机交互模式的潜在变革,也使其在教育和消费领域开始初步探索。
图4.1脑机接口主要技术路线及应用

五、具身智能
具身智能是具备物理实体的人工智能系统,以人形机器人、工业自动化设备等为核心载体,融合了机器人技术、AI算法、传感器技术等多领域成果。
该产业整体处于发展初期。我国在工业机器人安装量上已占全球半数以上,为发展具身智能奠定了产业基础。根据测算,到2026年,中国相关市场规模有望突破万亿元,人形机器人可能在2030年前后开始规模化生产。当前的主要挑战在于核心技术,如适用于机器人的“具身智能大模型”、高精度传感器与执行器、仿生运动控制等,仍需持续攻关。其应用将不仅限于智能制造及物流等领域,也有望逐步渗透家政、适老陪伴等服务场景。
图5.1中国具身智能行业市场规模预测

六、第六代移动通信(6G)
6G是指第六代移动通信标准,也被称为第六代移动通信技术,旨在提供更快的传输速度、更低的延迟和更大的连接数密度,以支持更广泛的物联网设备和更复杂的应用场景。其定义超越了传统的通信范畴,具备全域覆盖(空天地一体化)、智能原生、感知通信融合等颠覆性能力。作为5G升级版,6G将以超高带宽、超低时延和超高可靠性,赋能元宇宙、全息交互、通感一体等全新应用场景。战略定位是构筑数字经济的“超级基础设施”,确保在全球信息技术演进中保持引领地位。
图6.1 5G/6G关键性能指标对比

根据国际电信联盟(ITU)制定的时间表,6G将于2025年前完成愿景与关键技术研发,预计在2030年左右实现商用。我国在前期研发中处于第一梯队,截至2025年底,6G专利申请量全球占比约40.3%,位居世界第一,并在太赫兹通信、智能超表面等关键技术上储备百余项技术。2025年,中国移动发布《6G传输技术白皮书》及原型样机,标志着我国6G研发正式进入系统验证阶段。据中国信通院预测,到2030年,我国6G市场规模预计将达到1.3万亿元,一个万亿元级的产业与应用市场正在形成。
然而,其规模化发展仍面临显著瓶颈:太赫兹等潜在核心频段的信号传输损耗大、有效距离短;6G基站能耗预计将数倍于5G,能效问题突出;同时,高昂的部署成本与尚未成熟的终端产业链,都是产业化道路上的现实挑战。
七、小结
表7.1六大未来产业对比分析

